Instance Verification Kit (IVK)
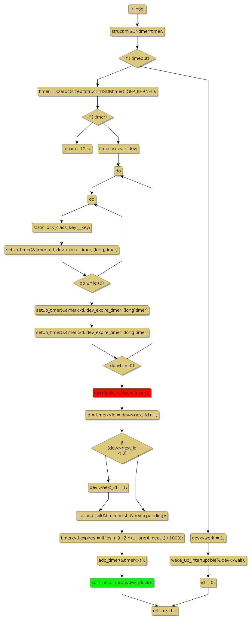
spin lock @ [4688+26+/linux-3.19-rc1/drivers/isdn/mISDN/timerdev.c]
Instance Signature: lock
|
The Matching Pair Graph:
|
|
Function Name
|
Control Flow Graph (CFG)
|
Events Flow Graph (EFG)
|
Source Correspondence
|
|
misdn_add_timer
|
|
|
[4329+15+/linux-3.19-rc1/drivers/isdn/mISDN/timerdev.c]
|